巴黎FCVS里尔直播巴黎FC vs 欧塞尔
2026-04-20
4月17日,“中国嵩山少林寺组织全寺僧众集中观看NBA季后赛”的消息引发网友广泛关注,不少人对该通知的真实性提出质疑。随后,《极目新闻》记者就此事联系少林寺客堂,工作人员表示,未收到所谓“集中观看NBA比赛”的通知。

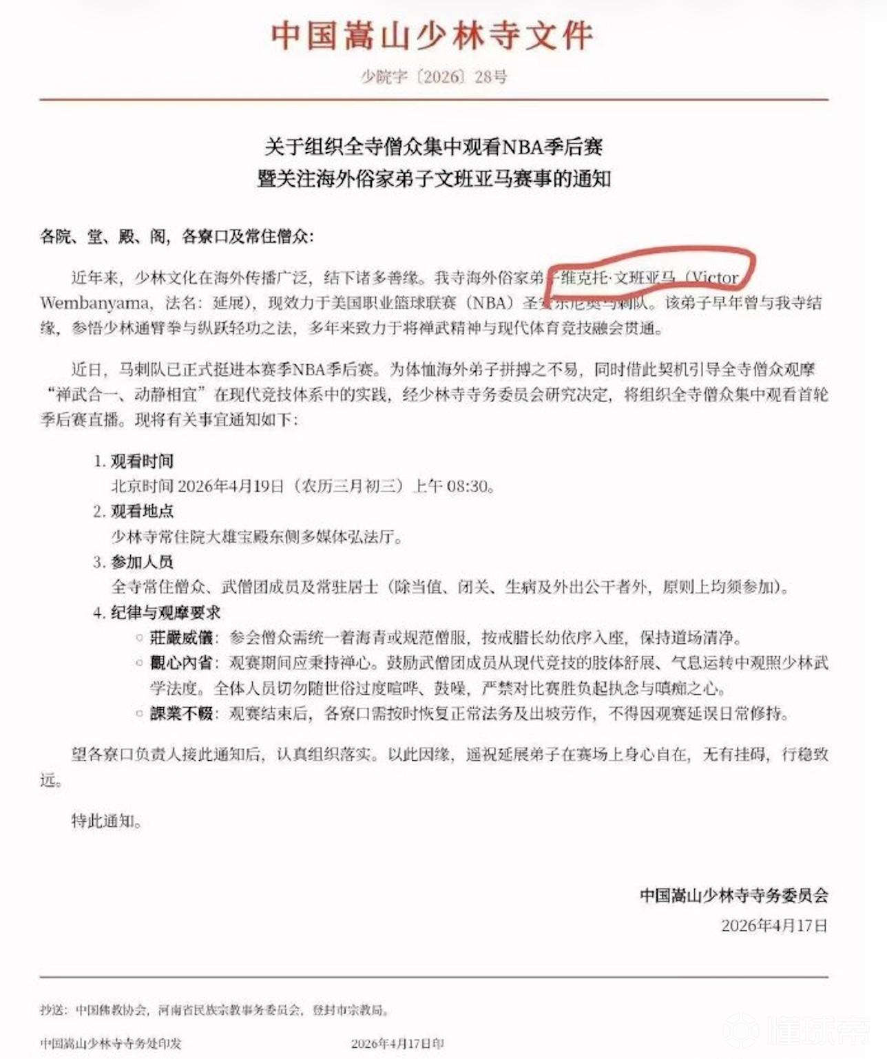
网传图片显示,该通知由中国嵩山少林寺寺务委员会发出,其中写道:我寺海外俗家弟子维克托-文班亚马现效力于马刺队。近日,马刺队正式进入NBA季后赛,寺务委员会决定组织全寺僧众观看首轮季后赛直播。
据媒体此前报道,2025年6月,NBA球员文班亚马曾在少林寺“进修”多日,之后回到球队,他也多次提及自己在少林寺的经历。
不过,细心的网友发现该通知有多处错误:马刺队季后赛的比赛时间实际为北京时间4月20日上午,而通知所述为4月19日上午。此外,该通知的字体、多处表述及格式均不符合公文规范。
4月17日,记者就此事向嵩山少林景区核实,工作人员表示不了解情况,需向少林寺方核实。随后,记者以游客身份联系少林寺客堂咨询,工作人员表示并未收到该通知。
体育 PP体育 聚力体st育 英超直播 西甲 亚冠直播 欧冠直播 德甲直播 欧联杯 CBA 篮球直播 WWE直播 UFC直播 体育直播